欢迎访问西北大学565net必赢官方网站 English |设为首页 | 加为收藏
请输入搜索信息:
 首页 | 学院概况 | 学院新闻 | 应急管理 | 师资队伍 | 教学工作 | 科研工作 | 党建工作 | 学生工作 | 院友工作 | 招生招聘 
日常动态
 
 
 
  日常动态
当前位置: 首页应急管理日常动态 — 正文

上一条:习近平总书记在2022年世界经济论坛视频会议的演讲(全文) 下一条:中国地震局2022年重大政策理论与实践问题竞争性课题项目推进会在线举办

关闭

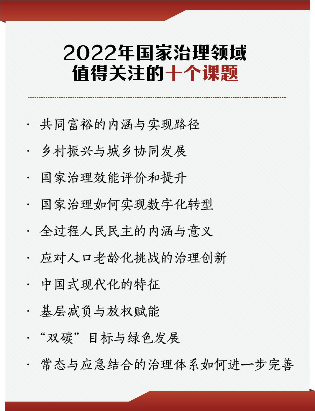
2022年国家治理领域值得关注的十个课题之一:常态与应急结合的治理体系如何进一步完善
 


近期《国家治理》周刊推出“2022年国家治理领域值得关注的十个课题”年度特别策划。通过电话、邮件、微信等方式,向近百位各领域专家学者进行深度访谈,将专家意见汇总梳理,归纳出18个重要课题;在此基础上,面向全国各地党政干部、企业家和社会各界人士进行网络问卷调查,共回收有效问卷3417份,最终评选出2022年国家治理领域值得关注的十个课题。  


5F78A


 


常态与应急结合的治理体系

如何进一步完善


新冠肺炎疫情发生以来,常态与应急结合的治理体系便持续受到各界关注。2021年夏天,多地遭遇罕见暴雨洪涝灾害,暴露出城市应急管理不充分、水安全脆弱性的问题;此外,2021年新冠肺炎疫情仍在全球蔓延,并在国内多个城市反复,常态化疫情防控能否有效应对突发疫情,成为地方治理者面临的突出考验。要统筹传统安全和非传统安全,把安全发展贯穿国家发展各领域和全过程,防范和化解影响我国现代化进程的各种风险,必须建立并完善常态与应急结合的治理体系。  
2018年,党中央深化党和国家机构改革,组建应急管理部,明确规定“推动形成统一指挥、专常兼备、反应灵敏、上下联动、平战结合的中国特色应急治理体制”,我国应急治理体制机制不断完善。统筹发展和安全,增强忧患意识,做到居安思危,需要将应急治理体系与常态治理体系进一步融合,使经济社会治理在保证基本运行的前提下,有效防控应对重大突发风险。这意味着,一方面要加强危机发生前对风险隐患的预判能力,另一方面要优化危机发生后的应急恢复能力,做到常态与应急状态的有效转换。  
我国是世界上自然灾害最为严重的国家之一,同时,各类事故隐患和安全风险交织叠加、易发多发。加强应急管理体系和能力建设,构建并完善常态与应急结合的治理体系,既是一项紧迫任务,又是一项长期课题。  



【来源:《国家治理》周刊2022年1月第1期;作者:董惠敏。《国家治理》周刊授权在本平台上发布。】



版权所有:565net必赢客户端-www.565net.com|官方网站 | 地址:陕西省西安市长安区学府大道1号  邮编710127 邮箱:ggxy023@nwu.edu.cn 电话:029-88308093 登录
陕ICP备28765498号